Zion City Hall
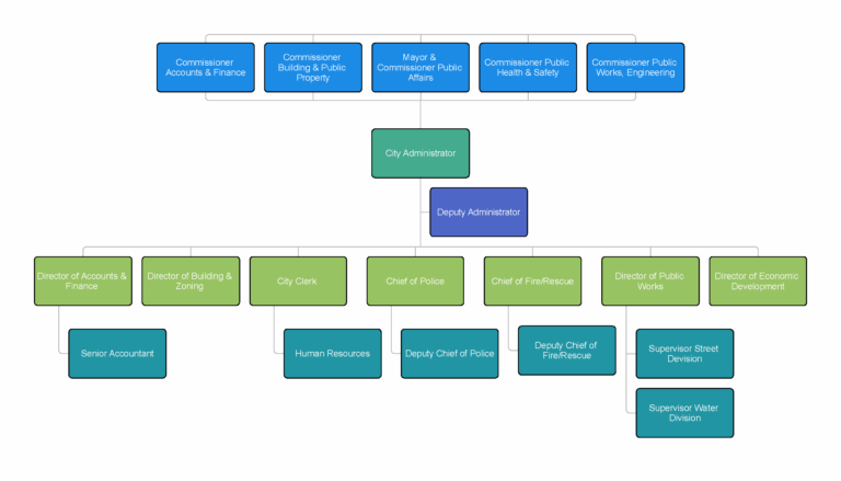
City of Zion - Administrative Organizational Chart

Freedom of Information Act (FOIA)

What is FOIA?

The Freedom of Information Act (FOIA) is a state statute that provides the public the right to access government documents and records. FOIA ensures that the public can review how government operates, makes decisions, and spends funds. The City of Zion adheres to the provisions of the Freedom of Information Act (5 ILCS 140/1 et seq.; Senate Bill 189, P.A. 096-0542), while protecting legitimate privacy interests and maintaining administrative efficiency and operational priorities.

Requesting Public Records

All requests to inspect, copy, or certify public records must be submitted in writing by in-person delivery, mail, or email. Requests cannot be accepted verbally due to City policy. Please be as specific as possible when describing the documents you are requesting. FOIA is not designed to require a public body to answer questions or interpret data.

The City will respond to each written request to inspect or copy public records within five (5) business days after it is received, unless an extension of time is required. The first business day is the day after the City receives the request. The City will respond to requests made for commercial purposes within twenty-one (21) days.

Applicable fees for copies of public records must be paid before receiving documents. There is no fee for up to the first 50 pages of standard paper copies. Additional pages cost $0.15 per page. Larger-than-standard paper copies are charged at the City’s reproduction cost. Copies will be provided in the medium requested whenever possible.

Every public body must designate at least one person to act as a FOIA officer and may have more than one.

Submitting a Public Records Request

For requests for municipal documents not available on the website, please direct your requests to the appropriate contact below. Requests can be mailed or emailed.

Municipal Requests FOIA Officer: Sheryl Spooner Zion City Clerk 2828 Sheridan Road Zion, IL 60099 sheryls@zion.il.us
Fire Requests FOIA Officer: Tasha Obregon 1303 27th Street Zion, IL 60099 tashao@zion.il.us
Police Requests The Zion Police Department has three Freedom of Information Act (FOIA) compliance officers. Requests may be submitted in person at the records desk or by email. Zionpdfoia@zion.il.us
Police Pension Board Requests FOIA Officer: Kathy Richards Zion Police Pension Board 2101 Salem Blvd. Zion, IL 60099 zpdpension@zion.il.us